优米手机官网关于关节镜手术用“冲洗液袋用加压器、肩关节牵引架”院内招标公告
优米手机官网拟对关节镜手术用“冲洗液袋用加压器、肩关节牵引架”进行院内招标,欢迎符合招标采购文件资格条件的各供应商前来报名参加投标。
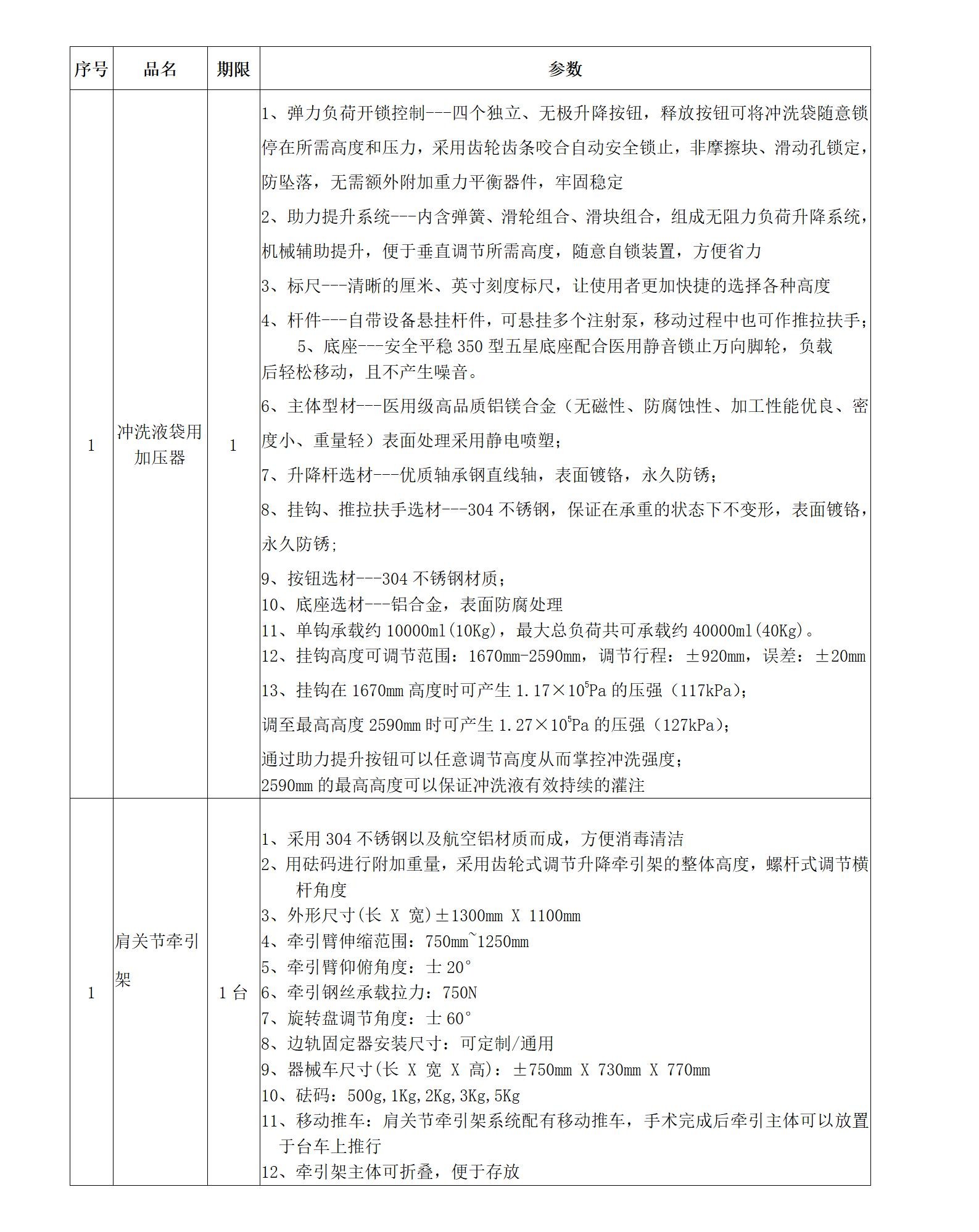
一、名称:关节镜手术用“冲洗液袋用加压器、肩关节牵引架”
二、预算:人民币 拾 万
三、内容:

五、开标时间:另行通知
开标地点:医院十五楼第二会议室
六、响应文件:
文件的编制和密封要求:
1、响应文件为一份正本,二份副本,需装订成册;
2、响应文件每页须企业法定代表人签章或盖公章;
3、响应文件须装袋密封,封口处须加盖单位公章,封面应注明采购项目名称、响应单位名称,联系人,联系电话等。
文件提交时间:截止2024年06月24日11:30:00分
提交地点:苏州高新区华山路95号 优米手机官网3楼设备科
七、投标机构资格要求:
(1)具有独立承担民事责任的能力;
(2)具有良好的商业信誉和健全的财务会计制度;
(3)具有履行合同所必需的设备和专业技术能力;
(4)有依法缴纳税收和社会保障资金的良好记录;
(5)参加招标采购活动前三年内,在经营活动中没有重大违法记录;
(6)法律、行政法规规定的其他条件;


 
                         
                        
